👋 About Me
I'm a 3rd-year Computer Science student with proven leadership experience managing 300+ stakeholders over 3 years. My passion lies in Business Analysis, System Analysis, and Software Developer, where I combine analytical thinking with practical problem-solving skills.
Through my role as Head of Computer Science Department and University MC,
I've developed strong skills in stakeholder management, risk assessment, process optimization, and
cross-functional team coordination.
📍 I am currently seeking a 6-month internship opportunity from May to October 2026
I am eager to apply my technical knowledge and leadership experience to real-world business challenges.
0+
Students Managed
0+
Events Hosted as MC
0+
Audience Reached
0 Years
Leadership Role
🎓 Education
Bachelor of Science in Computer Science
Kasetsart University Sriracha Campus
📚 Relevant Coursework:
- System Analysis and Design - DFD, ERD, Use Cases, Agile
- Database Management Systems - SQL, Database Design, Normalization
- Software Engineering - SDLC, Testing, Documentation
- Data Structures and Algorithms - Problem Solving, Optimization
- Information Security - Network Security, Risk Management
🎯 Academic Focus:
Specializing in System Analysis, IT Risk Management, and Business Process Optimization. Developed comprehensive understanding of COSO Framework, Internal Controls, and Risk Assessment methodologies.
🚀 Featured Projects
Thai NOK — Defect Tracking Dashboard
จำลองระบบติดตามของเสีย (Defect Tracking) สำหรับไลน์ผลิตชิ้นส่วนยางในโรงงาน Thai NOK Dashboard แบบ Interactive ช่วยให้ผู้จัดการโรงงานเห็นข้อมูลแบบ Real-time ว่าเครื่องจักรไหนและกะการทำงานไหนมีของเสียมากผิดปกติ เพื่อตัดสินใจได้ทันท่วงที
Thai NOK — COPQ & OEE Dashboard (Phase 2)
ต่อยอดจาก Defect Tracking Dashboard (Phase 1) โดยเพิ่มการวิเคราะห์เชิงธุรกิจในมุม ต้นทุนของเสีย (COPQ) และ ประสิทธิภาพเครื่องจักร (OEE/Quality Rate) รวม 3 หน้า Dashboard แบบ Interactive ช่วยให้ผู้จัดการโรงงานเห็นว่าเครื่องจักรไหนสร้างต้นทุนสูงสุด และ Quality Rate อยู่ในเกณฑ์ที่ยอมรับได้หรือไม่
Event Registration Process Improvement
A comprehensive Business Analysis case study showcased as an interactive website. Analyzed and redesigned the university event registration process to reduce wait time by 60%.
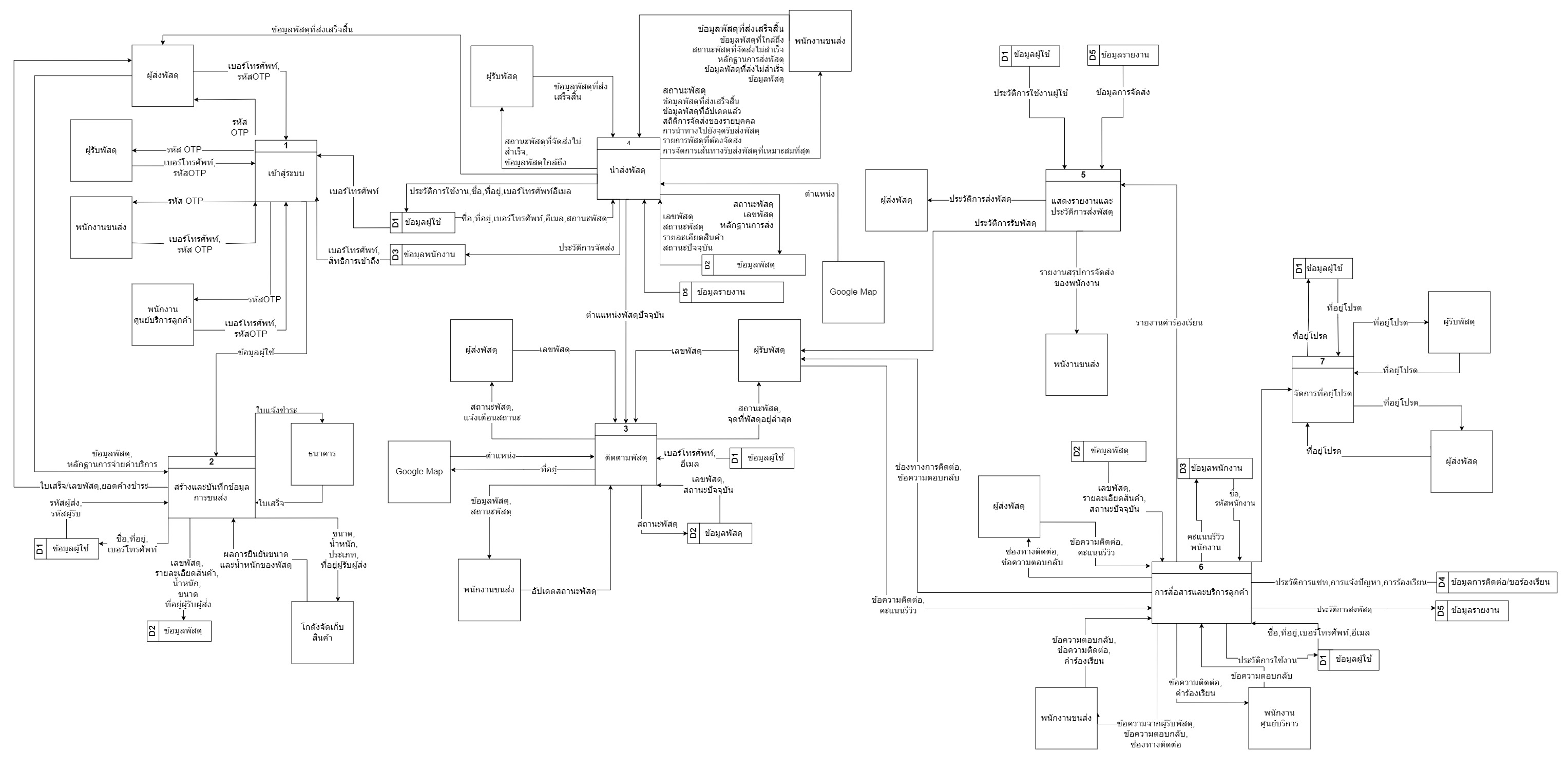
Bit Express Smart Delivery System
Designed comprehensive logistics platform connecting Senders, Riders, and Receivers. Included Risk Control Matrix (RCM) using COSO Framework.
FactoryOne Inventory System
A robust Single Page Application (SPA) for inventory tracking. Built entirely with Vanilla JavaScript to demonstrate core DOM manipulation and state management without heavy frameworks. Features real-time dashboard analytics, full CRUD operations, and dark mode.
Superstore Sales & Profit Analysis
Solved "Why are profits low despite high sales?" using SQL and Power BI dashboarding.
File Integrity Checker (IT Audit Tool)
Automated tool to detect unauthorized file modifications using SHA-256 Hashing.
💼 Leadership & Experience
Head of Computer Science Department
Kasetsart University Sriracha Campus
🎯 Scope: Managing 300+ students & 20+ Events
- Led departmental operations for 300+ students across regular and special programs.
- Coordinated 20+ major events (orientation, sports, exhibitions) with zero incidents.
- Served as primary liaison between students, faculty (20+ professors), and external vendors.
- Established systematic processes improving operational efficiency by 40%.
Master of Ceremonies (MC) & Event Organizer
University & Faculty Events
- Hosted 20+ major events as MC for audiences up to 3,000+ participants.
- Organized university-wide E-sport ROV tournament (100+ participants).
- Created promotional content reaching 10,000+ views on TikTok/Social Media.
🛠️ Technical Skills & Tools
📊 Data Analysis & Visualization
- SQL (Complex Queries, Joins)
- Power BI (Dashboarding)
- Python (Pandas, NumPy for Audit)
- Advanced Excel (Pivot, VLOOKUP)
📐 System Design & Modeling
- Diagrams: DFD, ERD, Flowchart
- Standards: UML, BPMN 2.0
- Prototyping: Figma, Wireframing
- Documentation: SRS, Use Cases, RCM
💻 Development & Tools
- Web: HTML5, CSS3, JavaScript, Next.js
- Core: C, C++, Python
- Tools: VS Code, Git/GitHub, Postman
- Database: Microsoft SQL Server, MySQL
🧠 Methodologies & Frameworks
- SDLC (Software Development Life Cycle)
- Agile / Scrum Methodologies
- COSO Framework (Internal Control)
- Risk Management (IT Audit)
🏆 Achievements & Certifications
🌟 Leadership Excellence
3-Year Tenure as Dept. Head managing 300+ students and improving efficiency by 40%.
🎤 Public Speaking
Host of 20+ events with audiences up to 3,000+ people and 10k+ social media views.
🚀 Project Success
Delivered "Bit Express" system with 128-page documentation and 100% risk control coverage.
📜 Professional Certifications
Issued by LINK Asia Limited
Faculty of Science at Sriracha, KU
Dept. of CS, KU Sriracha
📸 Leadership & Activities
Highlights of my journey as a Faculty Representative and Activity Leader. (Click to view full size)
📞 Get in Touch
Ready to contribute my skills in Business Analysis, System Analysis, or Software Developer.




